今天是: 返回首页 | 设为首页 | 加入收藏
办公地址:南通市崇川区崇文路2号南通市图书馆及综合服务中心12楼

立案、开庭地址:南通市崇川区崇文路6号凤凰大厦2幢16层南侧

邮箱:ntac@ntac.org.cn
办公电话:0513-59003128、59003129(立案)、59003159
传真号码:0513-59003120
首页 法律实务 详情
新公司法中的66处“不得”
发表时间:2025-09-24

法律文本中的“不能”“不得”虽然均带有否定或反向意义,但二者存在较大区别。之前推文中也提到,“不能”,侧重客观条件限制,多用于描述客观不能或条件、要素等欠缺状态,强调行为因现实情况、现有技术、经济条件或法律障碍等无法实现。如新《公司法》第54条“公司不能清偿到期债务”,即指公司客观上丧失偿债能力。而“不得”,则强调主观禁止性要求,明确禁止特定行为,体现立法者对行为本身的否定评价。如新《公司法》第70条第1款“董事任期由公司章程规定,但每届任期不得超过三年”,再如第76条第3款“董事、高级管理人员不得兼任监事”。

经梳理,新公司法》共有21处“不能”和66处“不得”。关于“不能”,《新公司法中的21处“不能”一文已推送,可点击标题查看。今日推文则为梳理汇总的66处“不能”,共涉及47个条文,具体如下(标黄处理左栏为新公司法条文,右栏为原公司法等关联规定,图片点击后可放大浏览)

一、法定代表人行为后果中的“不得”

二、转投资中的“不得”
三、公司担保中的“不得”
四、股东权利不得滥用中的“不得”
五、禁止关联交易中的“不得”
六、登记类型中的“不得”
七、变更登记中的“不得”
八、出资方式中的“不得”
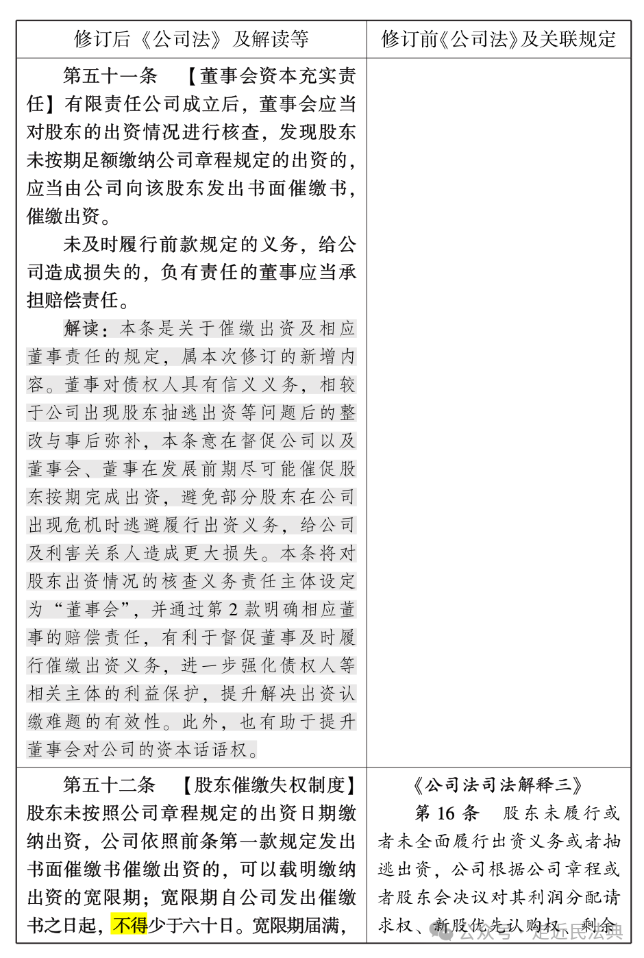
九、股东催缴失权中的“不得”
十、不得抽逃出资中的“不得”
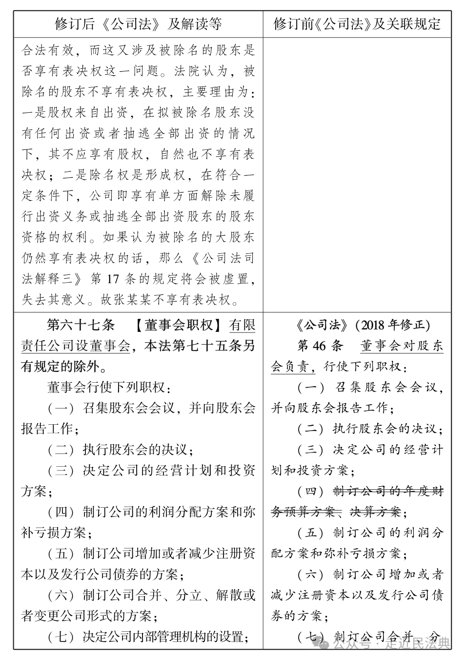
十一、董事会职权中的“不得”
十二、董事任期和辞任中的“不得”
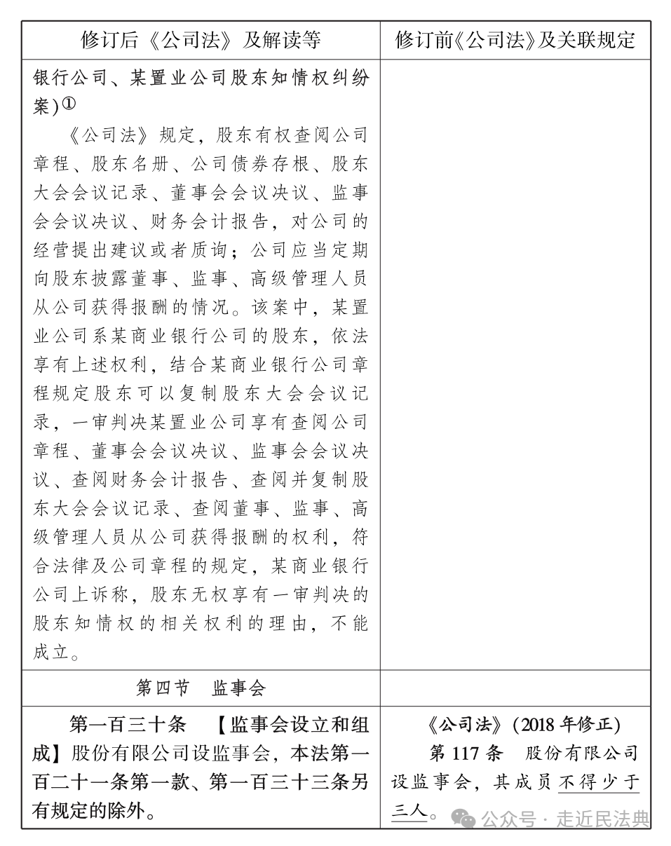
十三、监事会设立与组成中的“不得”
十四、监事(会)职权中“不得”
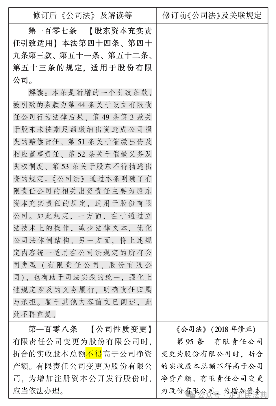
十五、注册资本中的“不得”
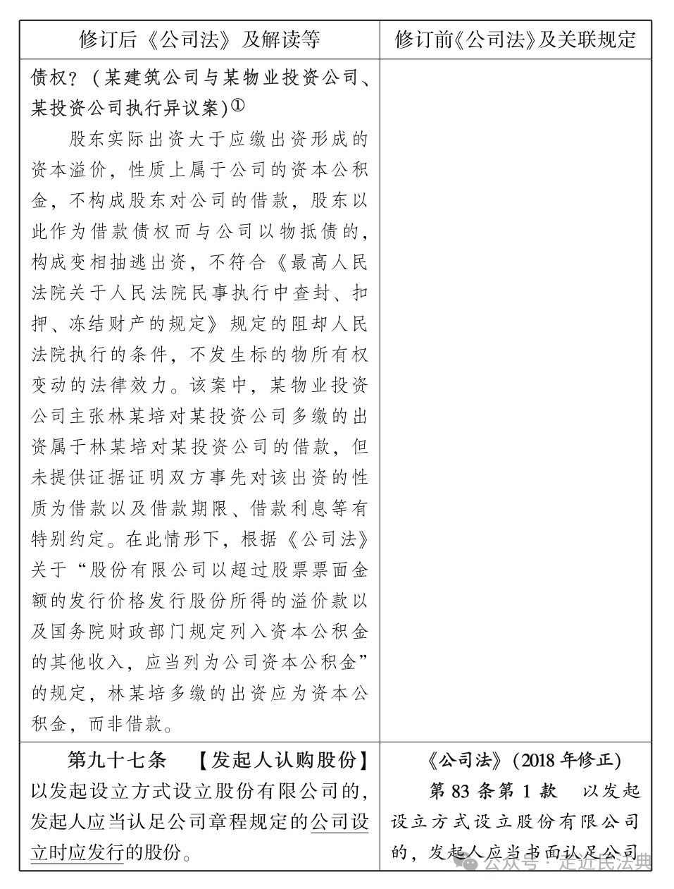
十六、发起人认购股份中的“不得”
十七、抽回股本中的“不得”
十八、公司性质变更中的“不得”
十九、会议通知和临时提案中的“不得”
二十、审计委员会中的“不得”
二十一、监事会设立与组成中的“不得”

二十二、表决权排除中的“不得”
二十三、交叉持股限制中的“不得”
二十四、类别股发行中的“不得”
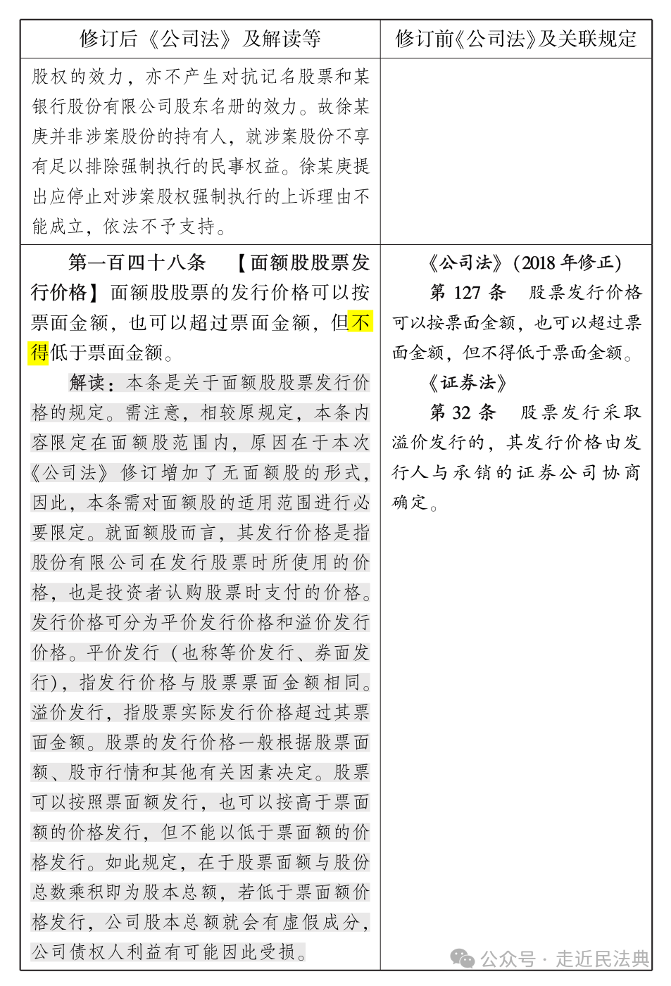
二十五、面额股股票发行价格中的“不得”
二十六、股票交付中的“不得”
二十七、股票转让方式中的“不得”
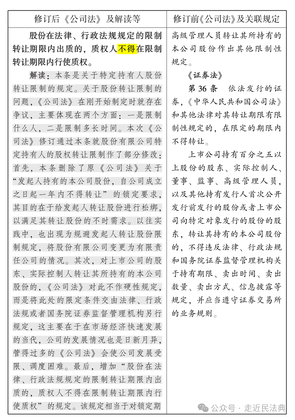
二十八、股份转让限制中的“不得”
二十九、收购本公司股份中的“不得”
三十、禁止财务资助中的“不得”
三十一、董事高管专任制度中的“不得”
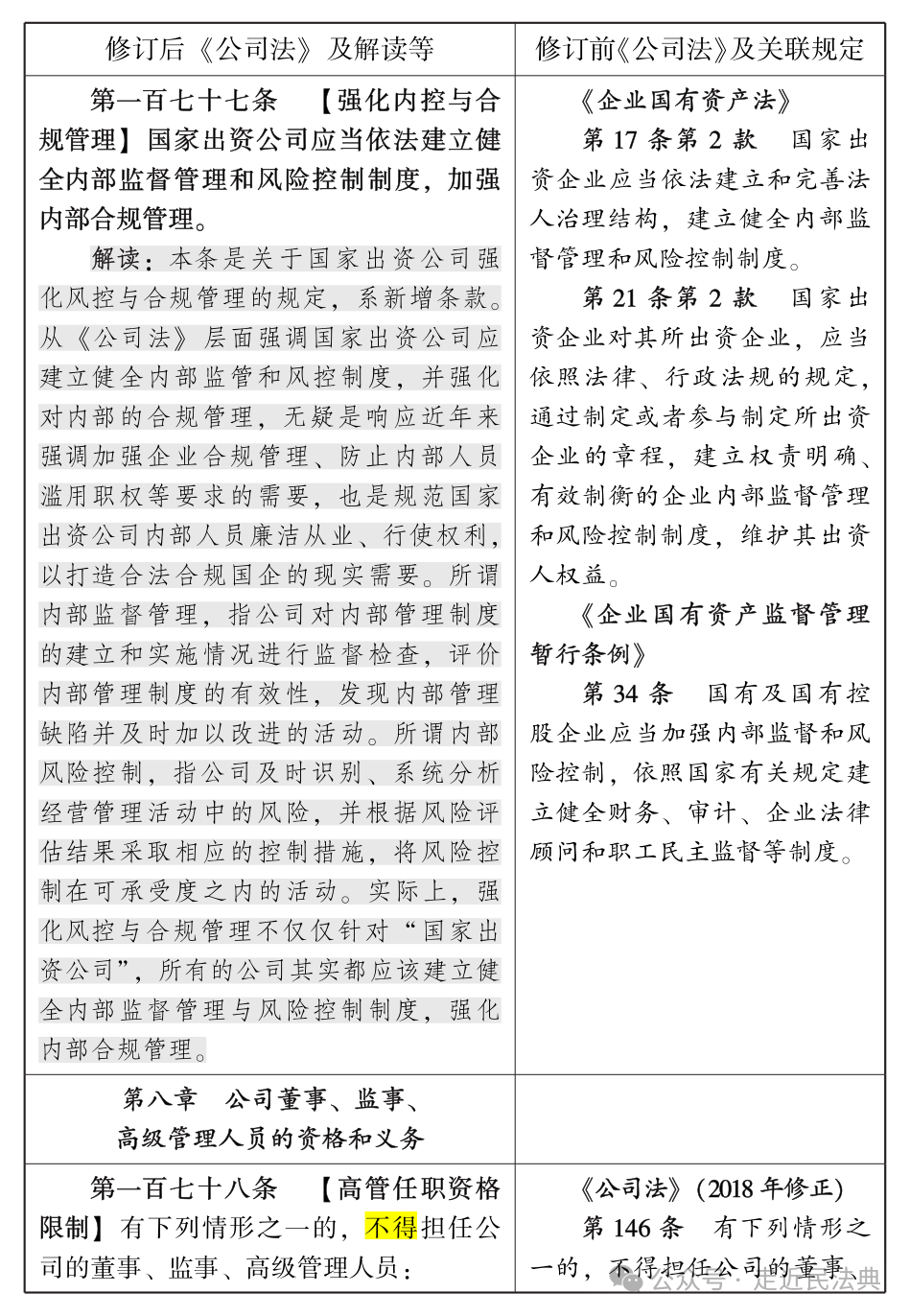
三十二、高管任职资格限制中的“不得”
三十三、忠实勤勉义务中的“不得”
三十四、董监高禁止行为中的“不得”
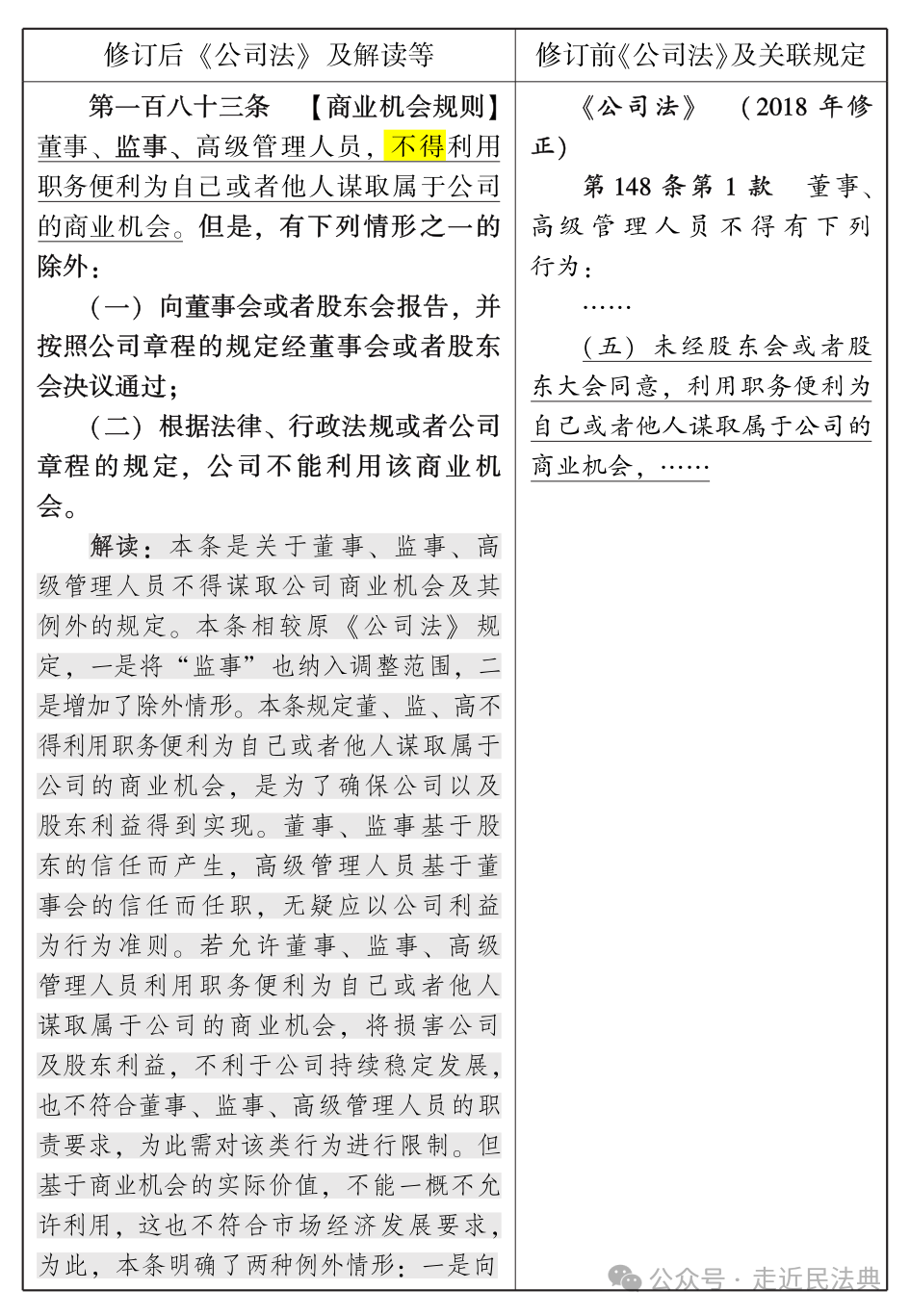
三十五、商业机会规则中的“不得”
三十六、董监高竞业禁止中的“不得”
三十七、关联董事表决回避中的“不得”
三十八、债券受托管理人义务与职责中的“不得”
三十九、公司持有本公司股份分配利润中的“不得”
四十、资本公积金用途中的“不得”
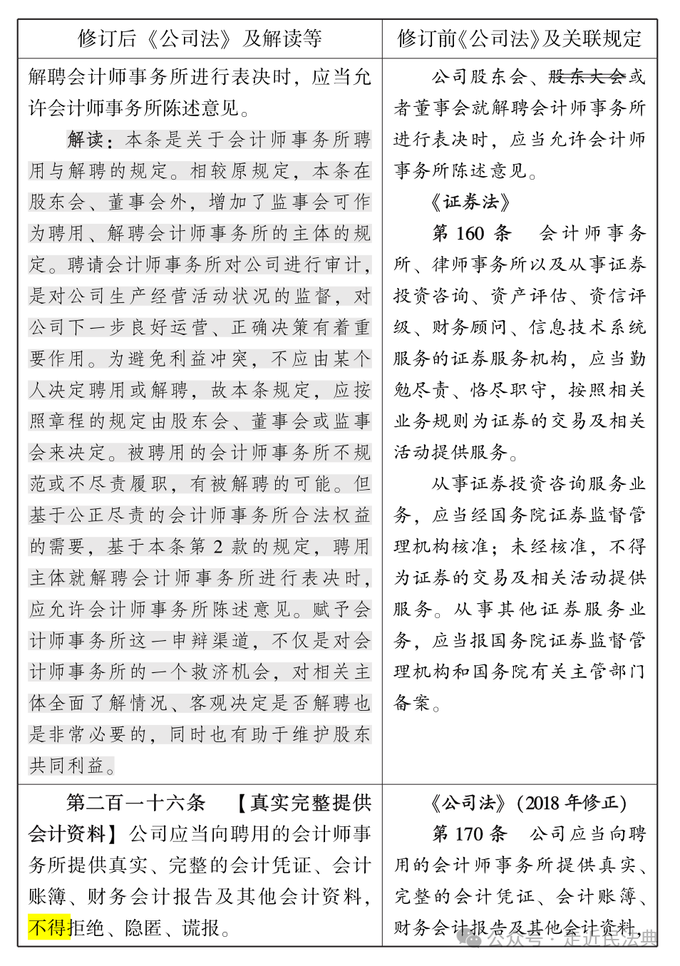
四十一、提供会计资料中的“不得”
四十二、会计账簿中的“不得”
四十三、简易减资中的“不得”
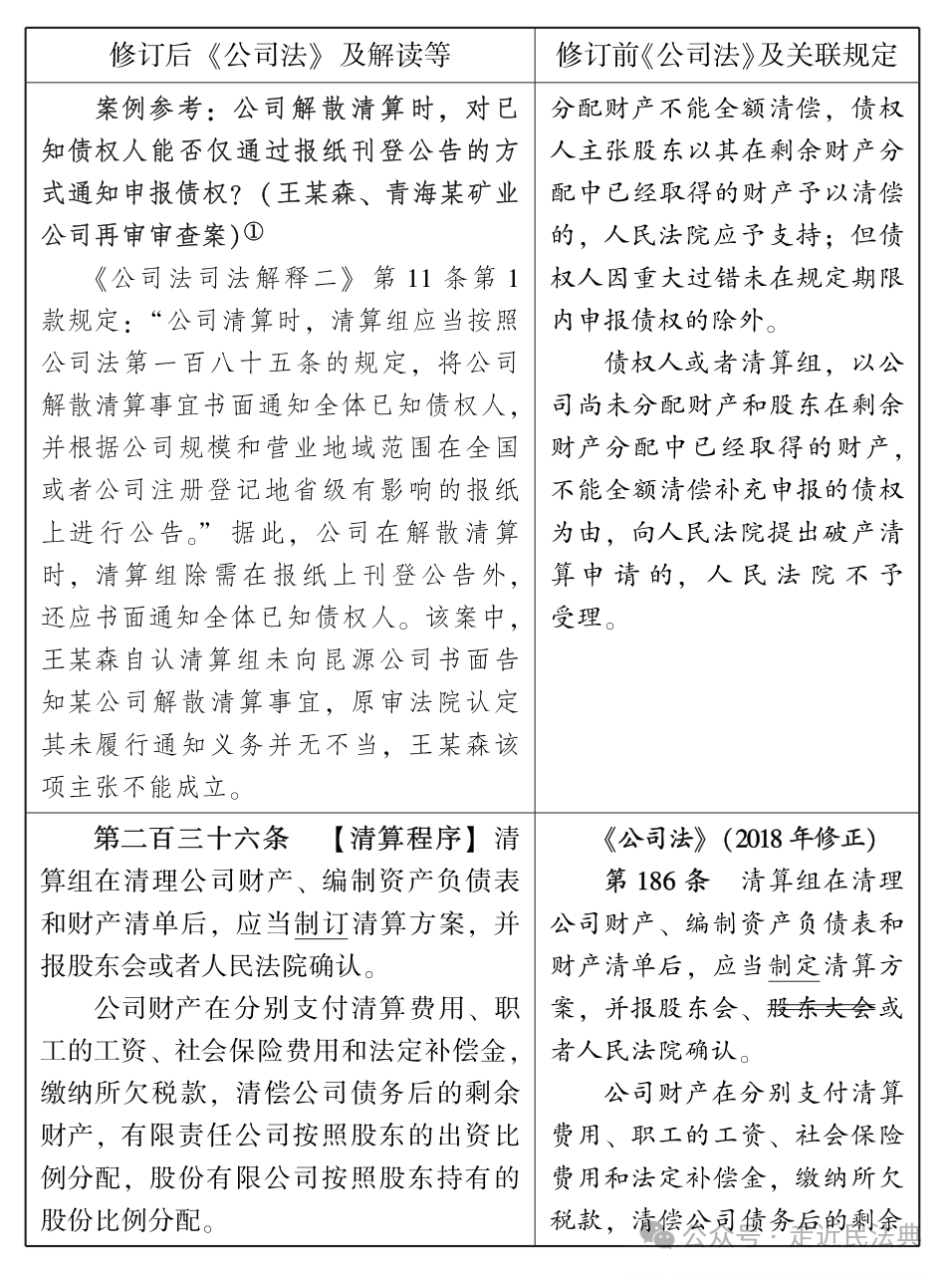
四十四、债权申报中的“不得”
四十五、清算程序中的“不得”
四十六、外国公司分支机构活动中的“不得”
四十七、外国公司分支机构撤销中的“不得”

节选自
《新公司法条文对照与重点解读》
中国法制出版社2024年版
转载请注明来源本书及本号


上一条: 王利明丨再论违约金调整——以《民法典》第585条第2款和第3款为中心 (2025/8/25)
下一条: 工程款进入承包人账户,但按发包人财务高管指令即时全额转出,该笔款项不视为已付工程款,发包人仍负支付义务 (2025/10/11)
[打印页面]  [关闭窗口]
Copyright © 版权所有:南通仲裁委员会 苏ICP备09002564号
办公地址:南通市崇川区崇文路2号南通市图书馆及综合服务中心12楼 立案、开庭地址:南通市崇川区崇文路6号凤凰大厦2幢16层南侧
办公电话:0513-59003128、59003129(立案)、59003159 传真号码:0513-59003120